Published:2011/6/27 19:32:00 Author:Borg | Keyword: amplifier circuit, audio control, soft switch | From:SeekIC

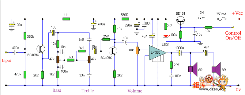
Soft switch is the configuration of the emitting pole follower that adopts the BD131 transistor as the switch. Collection is the wiring permanent power supply voltage, the conductor of the second half year series can only remove the noise of the power supply. Therefore, the conductor is not very important, which can be omitted, if the DC power supply is smooth enough. The control power supply is used in BD131 base harbour, the 10u capacitor and the 10K resistor have double functions: 1. One of them is responsible to that the 10u capacitor makes sure the switch transistor provides with power from 0v linearly, and the LED1 is fixed on the amplifier accordingly.
Reprinted Url Of This Article:
http://www.seekic.com/circuit_diagram/Power_Supply_Circuit/The_amplifier_circuit_of_audio_control_and_soft_switch.html
Print this Page | Comments | Reading(3)
Code: