Published:2009/7/16 21:13:00 Author:Jessie | From:SeekIC

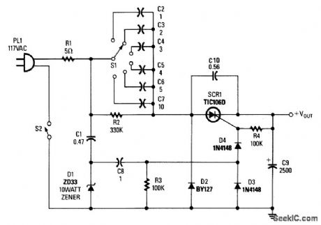
By selecting capacitors, various voltages can be obtained from this supply. Notice that C2 through C7 must be nonpolarized capacitors, such as oil-filled or foil types (Mylar) rated for at least 250 Vac.
Warning: This supply is not isolated from the ac mains and presents a serious safety hazard if body contact is made anywhere to this circuit or anything that is powered by it. Use only for applications where contact is avoided or impossible.
Reprinted Url Of This Article:
http://www.seekic.com/circuit_diagram/Power_Supply_Circuit/Transformerless_Power_Supply.html
Print this Page | Comments | Reading(3)
Code: