Published:2009/7/19 22:23:00 Author:Jessie | From:SeekIC

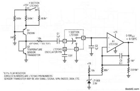
This circuit provides a 0- to 10-V output, corresponding to a 0 to 100℃ temperature range at the sensor transistor Q2. Accuracy is ±1℃. No calibration is required, and any common small-signal npn can serve as the sensor.The need for calibration is eliminated because Q1 operates as a switched-value current source, alternating between about 10 and 100μA as the LTC1043 commutates switch pins 12 and 14. The two current values are not important, as long as the ratio remains constant. Linear Technology Corporation, 1991 AN45-7
Reprinted Url Of This Article:
http://www.seekic.com/circuit_diagram/Power_Supply_Circuit/Transistor_based_thermometer.html
Print this Page | Comments | Reading(3)
Code: