Published:2009/7/9 4:02:00 Author:May | From:SeekIC

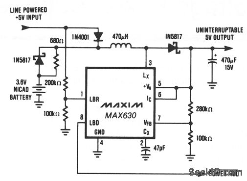
This circuit provides a continuous supply of regulated + 5 V, with automatic switch-over between line power and battery backup. When the line-powered input voltage is a +5 V, it provides 4.4 V to the MAX630 and trickle charges the battery. If the line-powered input falls below the battery voltage, the 3.6 V battery supplies power to the MAX630, which boosts the battery voltage up to + 5 V, thus maintain-ing a continuous supply to the uninterruptable + 5 V bus. Since the + 5 V output is always supplied through the MAX630, there are no power spikes or glitches during power transfer. The MAX630's low-battery detector monitors the line-powered +5 V, and the LBD output can be used to shut down unnecessary sections of the system during power failures. Alternatively, the low-battery detector could monitor the NiCad battery voltage and provide warning of power loss when the battery is nearly discharged. Unlike battery backup systems that use 9-V batteries, this circuit does not need + 12 or + 15 V to recharge the battery. Consequently, it can be used to provide + 5 V backup on modules or circuit cards which only have 5 V available.
Reprinted Url Of This Article:
http://www.seekic.com/circuit_diagram/Power_Supply_Circuit/UNINTERRUPTABLE__5_V_SUPPLY.html
Print this Page | Comments | Reading(3)
Code: