Published:2009/7/2 2:05:00 Author:May | From:SeekIC



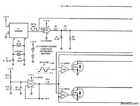
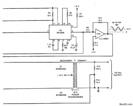
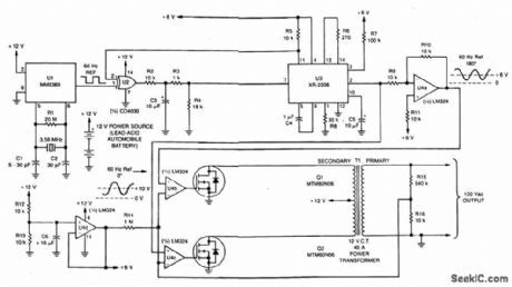
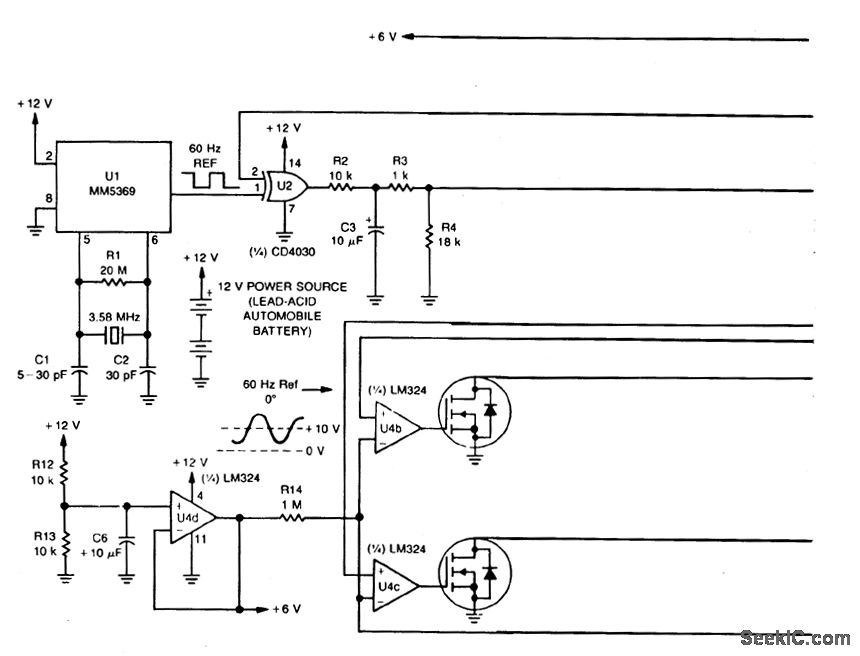
Circuit NotesThe UPS is basically an ac inverter that is powered by a 12-V, lead-acid automobile battery. During power outages, it can supply several minutes of power for an average personal computer. It incorporates a crystal-controlled 60 Hz time base, so that a computer with a real time clock can maintain its accuracy. It isolates the ac line from the computer, so it can be used to operate sensitive electronic equipment on noisy power sources.Two MTM60N06 Power FETs (Q1 and Q2) alternately switch current through a center-tapped 120-V to 12-V filament transformer (T1) with its primary and secondary reversed. The 120-V output is compared with a 60 Hz reference in a closed-loop configuration that maintains a constant output at optimum efficiency.A 60 Hz reference frequency is derived from a crystal oscillator and divider circuit, UI. An inexpensive 3.58 MHz color burst crystal provides the time base that can be accurately adjusted by C1. The 60 Hz output from U1 is applied to the exclusive-OR gate, U2, and then to the XR-2206 function generator (U3) that converts the square wave into a she wave. U2 and U3 form a phase-locked loop that synchronizes the sine wave output o f U3 with the 60 Hz square wave reference of U1. The she wave is then inverted by op amp U4a, so that two signals 180 out of phase can be applied to U4b and U4c that drive Q1 and Q2. Due to the closed-loop configuration of the drive circuits, Q1 and Q2 conduct only during the upper half of the sine wave. Therefore, one TMOS device conducts during the first half of the sine wave and the other conducts during the second half.
Reprinted Url Of This Article:
http://www.seekic.com/circuit_diagram/Power_Supply_Circuit/UNINTERRUPTIBLE_POWER_SUPPLY_FOR_PERSONAL_COMPUTERS.html
Print this Page | Comments | Reading(3)
Code: