Published:2009/7/23 22:45:00 Author:Jessie | From:SeekIC

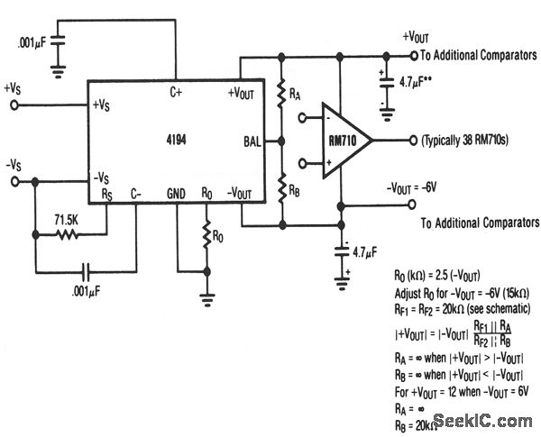
This circuit provides unbalanced output voltages that can be varied between ±50 mV and ±42 V by the selection of Ro, with load currents of ±200 mV This circuit is particularly useful for comparator applications.
Reprinted Url Of This Article:
http://www.seekic.com/circuit_diagram/Power_Supply_Circuit/Unbalanced_dual_tracking_regulator.html
Print this Page | Comments | Reading(3)
Code: