Published:2009/7/24 5:19:00 Author:Jessie | From:SeekIC

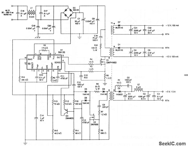
This circuit operates directly from 100-, 110-, and 220-V without the use of selector switches or jumpers (permitting the supply to be plugged into wall outlets anywhere in the world). T1 is a Schott Corp. #67122700, L1 is a Renco 1361- 2 common-mode choke, L2 is any 6-μH 1.5-A inductor, and D3 is a 1-A 600-V bridge.
Reprinted Url Of This Article:
http://www.seekic.com/circuit_diagram/Power_Supply_Circuit/Universal_input_power_supply.html
Print this Page | Comments | Reading(3)
Code: