Published:2009/7/17 3:23:00 Author:Jessie | From:SeekIC

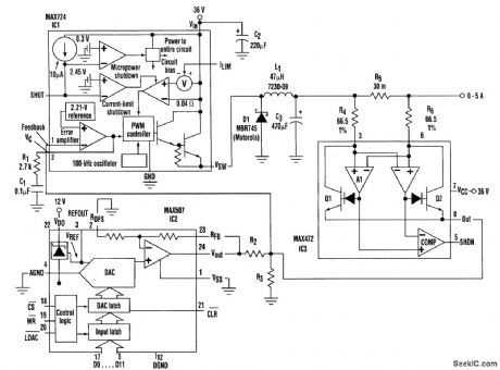
The variable-current source generates 0 to 5 A with a compliance range of 4 to 30 V. The 12-bit digital-to-analog converter (DAC), IC2, makes it digitally programmable. The switch-mode step-down regulator, IC1, is more efficient than the alternative current source with linear pass transistor.IC3 is a high-side current-sense amplifier. In this circuit, it senses output current as a voltage drop across R5, and produces a proportional signal current at pin 8. The regulator's feedback voltage (IC1 at pin 1) is set by the DAC and modified by IC3's current feedback, which flows across a parallel combination of R2 and R3. This current feedback opposes any change in load current because of a change in load resistance. The DAC generates 0 to 10 V, producing a source current that varies inversely with code: FFFHEX (10 V from IC2) produces 0mA, and 000HEX (0V from IC2) produces 5 A. The circuit can be reconfigured for other ranges of output current (Isource) by resizing R2 and R3:
Isource=2217[VFB(R2+R3)-(R3VDAC)]/R2R3
where VFB 2.21 V and VDAC can range from 0 to 10 V.
The desired range for Isource defines values for R2 and R3:VDAC=10V for the low value of Isource and VDAC=0V for the high value of Isource. Substituting these two sets of values in the equation yields two equations to be solved simultaneously for the values of R2 and R3.
Reprinted Url Of This Article:
http://www.seekic.com/circuit_diagram/Power_Supply_Circuit/VARIABLE_CURRENT_SOURCE0_TO_5A.html
Print this Page | Comments | Reading(3)
Code: