Published:2009/7/23 23:18:00 Author:Jessie | From:SeekIC

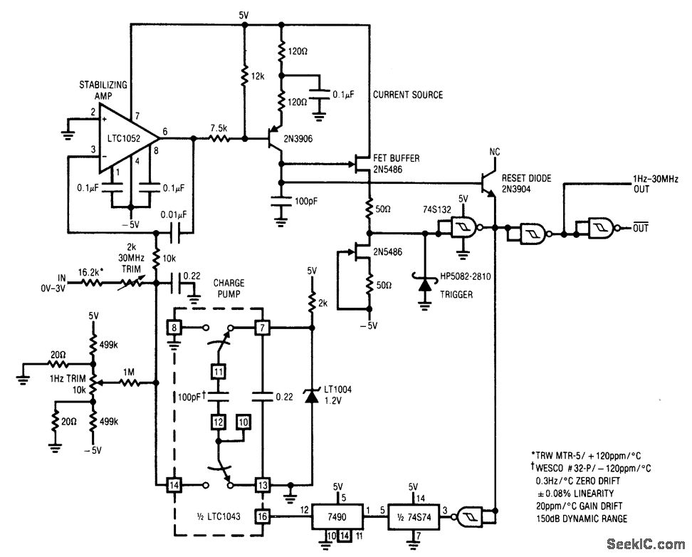
Fig. 12-4 This circuit is a highly modified version of the circuit in Fig. 12-3 and it features a range from 1 Hz to 30 MHz. The circuit maintains a 0.08% linearity over the entire range with a full-scale drift of about 20 ppm/℃. Zero-point error is 0.3 Hz/℃ (and is directly related to the 50 nV/℃ drift specification of the LTC1052). To trim, ground the input and adjust the 1-Hz trim until oscillation just starts. Next, apply 3.000 V and set the 30-MHz trim for a 30.00-MHz output. Repeat the procedure until both points are fixed. Linear Technology Linear Applications Handbook 1990, p AN9-15.
Reprinted Url Of This Article:
http://www.seekic.com/circuit_diagram/Power_Supply_Circuit/Very_wide_range_V_F_converter.html
Print this Page | Comments | Reading(3)
Code: