Published:2013/12/17 2:02:00 Author: | Keyword: Volvo and walter S40 seat heating circuit diagram, | From:SeekIC

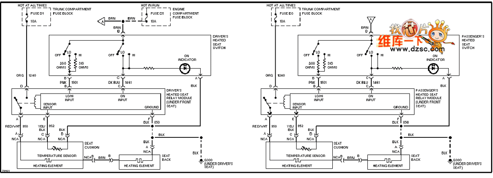
Volvo walter, walter S40 seat heating circuit diagram as shown below:
Reprinted Url Of This Article:
http://www.seekic.com/circuit_diagram/Power_Supply_Circuit/Volvo_and_walter_S40_seat_heating_circuit_diagram.html
Print this Page | Comments | Reading(3)
Code: