Published:2009/7/17 4:03:00 Author:Jessie | From:SeekIC


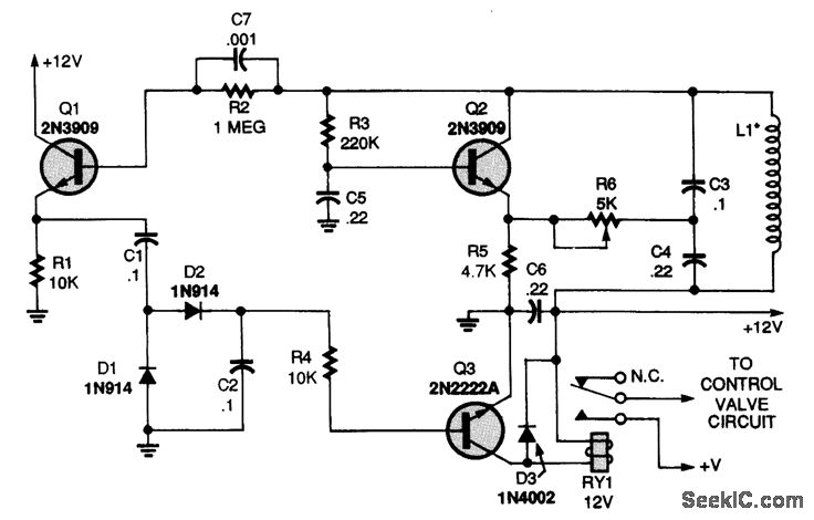
The moisture sensor does not depend on the ohmic resistance of the soil to activate the water valve. Instead, a VLF oscillator circuit with its tuned inductor buried In the soil senses the moisture content by absorption,Transistor Q2,L1,C3,and 04,make up a simple Hartley oscillator The circuit oscillates at about 16 kHz Transistor Q1,in an emitter-follower configuration,isolates the output circuit from loading or influencing the oscillator circuit Diodes D1 and D2 convert the RE Signal to dc to supply bias current for Q3,which operates the water-valve relay as long as the oscillator's output signal is sufficient to turn it on The oscillator,s sensitivity to varying soil conditions is set by R6,a 10-turn trimmer potentiometer The inductor,L1,consists of a 100-ft length of #26 plastic-covered wire wound in a 4-inch loop and kept together with electrical tape The loop is one area where much can be gained by experimenting,A pancake loop might be more sensitive or a different-shaped loop might work better,Also try different oscillator frequencies.
Reprinted Url Of This Article:
http://www.seekic.com/circuit_diagram/Power_Supply_Circuit/WATERING_CONTROL_WITH_RF_MOISTURE_SENSING.html
Print this Page | Comments | Reading(3)
Code: