Published:2009/7/17 3:54:00 Author:Jessie | From:SeekIC

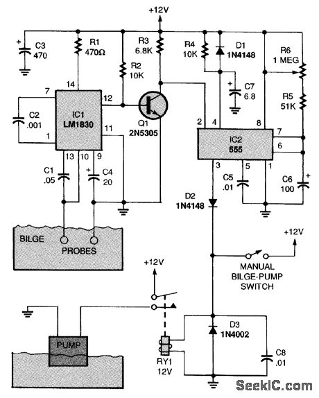
The heart of the circuit is the LM1830 fluid detector. It contains all the circuitry needed to sense fluid levels and activate an external device (relay, etc). The IC generates an ac signal that is passed through two probes in the fluid. The IC's detector circuit senses the presence or absence of fluid by comparing the resistance between the probes with its internal reference resistance. When the probes detect the presence of water, the LM1830 will trigger Q1, and that in turn will trigger IC2 (an LM555), which starts a timing period. The output from pin 3 of IC2 closes the relay, and the bilge pump is activated for the duration of the timing period. The timing period is adjustable using R6, a 1-MΩ potentiometer. For the values shown, and depending on the setting of R6, the timing period is about 5 to 120 s. Components R4, D1, and C7 are tied to pin 4 of IC2 to hold the timer at RESET when power is first applied.
Reprinted Url Of This Article:
http://www.seekic.com/circuit_diagram/Power_Supply_Circuit/WATER_DETECTOR.html
Print this Page | Comments | Reading(3)
Code: