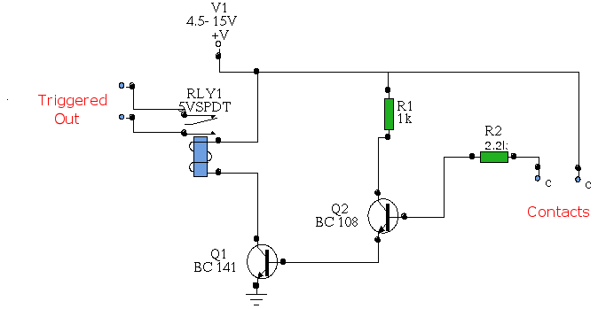
Published:2012/11/29 0:33:00 Author:muriel | Keyword: Water Activated Relay | From:SeekIC

Reprinted Url Of This Article:
http://www.seekic.com/circuit_diagram/Power_Supply_Circuit/Water_Activated_Relay.html
Print this Page | Comments | Reading(3)
Code: