Published:2009/7/19 20:23:00 Author:Jessie | From:SeekIC

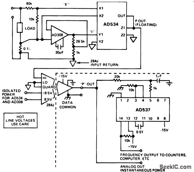
Watt-hour meter. The output of the 284J represents the instantaneous power delivered to the load, which is a 40-watt light bulb. This signal is averaged and converted to a frequency by the AD537 V/F converter. The pulse repetition rate of be AD537 varies in direct proportion to the average power consumed by the 40-watt light bulb. Different sensitivities (e.g., watt-minutes, watt-seconds, etc.) can be obtained by altering the scale factor of the AD537, the gain of the 284J or the count ratio on the AD537 output. lf an analog output is desired, an analog integrator can be successfully employed within the limitations shown (courtesy Analog Devices, Inc.).
Reprinted Url Of This Article:
http://www.seekic.com/circuit_diagram/Power_Supply_Circuit/Watt_hour_meter.html
Print this Page | Comments | Reading(3)
Code: