Published:2009/7/17 5:00:00 Author:Jessie | From:SeekIC

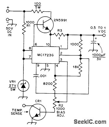
Motorola MC1723G regulator, 2N5991 current-boost transistor, and base-emitter junction of 2N5190 transistor CR1 serve as adjustable bias voltage source for 300-W solid-state power amplifier. R3 sets current limiting at about 0.65 A. Measured output-volt-age variations are about ±6 mV for load changes of 0 to 600 mA, -H. O. Granberg, One KW-Solid-State Style, 0ST, April 1976, p 11-14.
Reprinted Url Of This Article:
http://www.seekic.com/circuit_diagram/Power_Supply_Circuit/_05_TO_1V_BIAS.html
Print this Page | Comments | Reading(3)
Code: