Published:2009/7/17 4:42:00 Author:Jessie | From:SeekIC

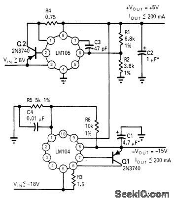
LM104 negative regulator is used with inverting gain to give negative output voltage that is greater than positive reference voltage. Noninverting input is tied to divider R5-R6 between negative output and ground. Positive reference determines line regulation and temperature drift, with negative output tracking.-R. C. Dobkin, One Adjustment Controls Many Regulators, EDN Magazine, Nov. 1, 1970, p 33-35.
Reprinted Url Of This Article:
http://www.seekic.com/circuit_diagram/Power_Supply_Circuit/_15V_TRACKING__5V.html
Print this Page | Comments | Reading(3)
Code: