Published:2009/7/19 21:52:00 Author:Jessie | From:SeekIC



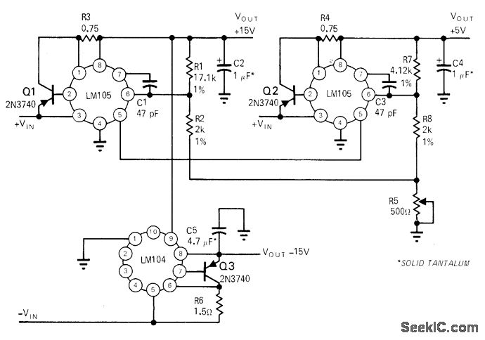
Single potentiometer R5 serves for adjusting all three regulated output voltages simultaneously Accuracy of adjustment is within 2%.-R.C Dobkin. One Adjustment Controls Many Regulators .EDN Magazine,Nov,1,1970,p33-35
Reprinted Url Of This Article:
http://www.seekic.com/circuit_diagram/Power_Supply_Circuit/_15_5AND__15V.html
Print this Page | Comments | Reading(3)
Code: