Published:2009/7/16 23:30:00 Author:Jessie | From:SeekIC


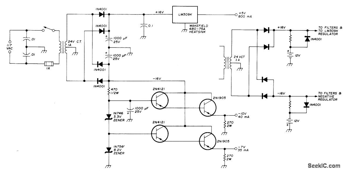
Developed to meet power requirements of RTTY message generator having ITL and Numitrons requiring +5 V and MOS RAM requiring negative voltages. Diagram shows how to add 12-V storage batteries to prevent loss of programming if AC power fails momentarily.-B, Kelley, Random Access Memory RTTY Message Generator, Ham Radio, Jan.1975, p 8-15.
Reprinted Url Of This Article:
http://www.seekic.com/circuit_diagram/Power_Supply_Circuit/_5_7AND__10V.html
Print this Page | Comments | Reading(3)
Code: