Published:2009/7/25 2:01:00 Author:Jessie | From:SeekIC

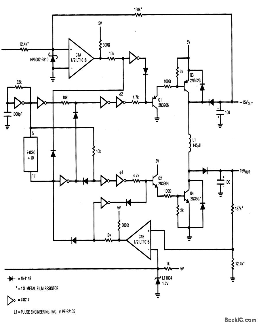
This circuit converts 5 V to±15 V at 25 mV、withouta transformer,and with only one ilnexpenslve inductor .
Reprinted Url Of This Article:
http://www.seekic.com/circuit_diagram/Power_Supply_Circuit/_Single_inductor_5_V_to±15_V_converter.html
Print this Page | Comments | Reading(3)
Code: