Published:2009/6/24 1:43:00 Author:May | From:SeekIC

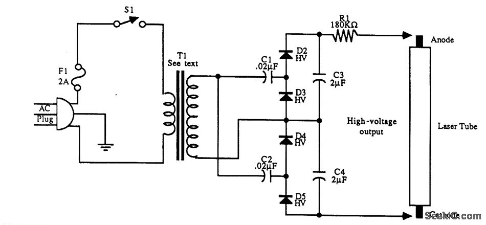
T1 is a 120-V to 1000-V step-up 60-Hz transformer. C1, C2, C3, C4 and D2 through D5 form a voltage quadruplet. The initial voltage is 4 to 5 kV, which drops when the laser tube fires.
Reprinted Url Of This Article:
http://www.seekic.com/circuit_diagram/Power_Supply_Circuit/ac_OPERATED_HE_NE_POWER_SUPPLY.html
Print this Page | Comments | Reading(3)
Code: