Published:2009/7/24 5:08:00 Author:Jessie | From:SeekIC

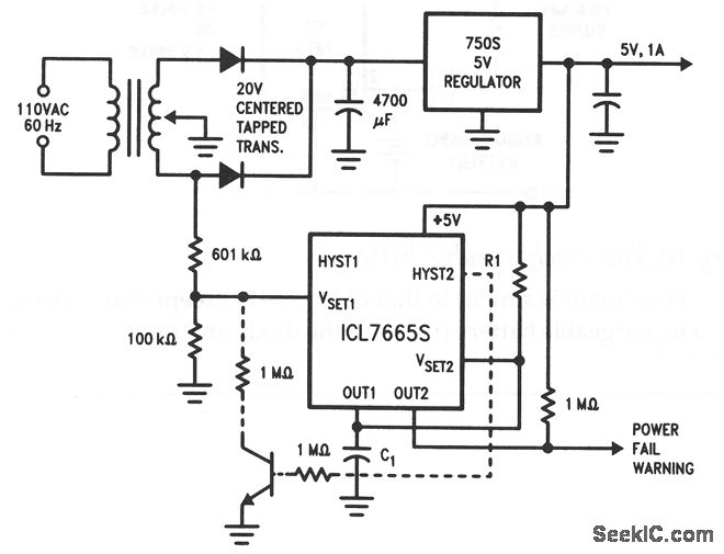
This circuit detects ac undervoltage by monitoring the secondary side of the transformer with an ICL7665S(Fig.9-15B).C1 is charged through R1 when OUT1 is off.With a nominal 110 V input to the transformer,OUT1 discharges C1once every cycle(about every 16.7 ms).When the ac input voltage is reduced,OUT1 stays off so that C1 does not discharge.When the voltage on C1 reaches 1.3V,OUT2 turns off,and the power-fail warning goes high.The R1C1 time constant is chosen so that it takes longer than 16.7 ms to charge C1 to 1.3 V.
Reprinted Url Of This Article:
http://www.seekic.com/circuit_diagram/Power_Supply_Circuit/ac_power_fail_and_brownout_detector.html
Print this Page | Comments | Reading(3)
Code: