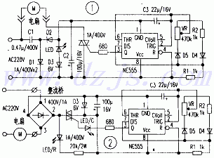
Published:2011/4/2 2:29:00 Author:Nicole | Keyword: electric fan, stepless speed regulation | From:SeekIC

Reprinted Url Of This Article:
http://www.seekic.com/circuit_diagram/Remote_Control_Circuit/Electric_fan_stepless_speed_regulation_circuit.html
Print this Page | Comments | Reading(3)
Code: