About SeekIC | Services | Payment | Advertisements service | Contact Us | Links
© 2008-2012 SeekIC.com Corp.All Rights Reserved.
Published:2011/4/21 1:40:00 Author:Tina | Keyword: Infrared Ray, Remote Control, Fan Circuit | From:SeekIC

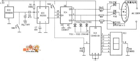
The Infrared Ray Remote Control Fan Circuit is as shown:
Reprinted Url Of This Article:
http://www.seekic.com/circuit_diagram/Remote_Control_Circuit/Infrared_Ray_Remote_Control_Fan_Circuit.html
Print this Page | Comments | Reading(3)
Response in 12 hours
© 2008-2012 SeekIC.com Corp.All Rights Reserved.
Code: