About SeekIC | Services | Payment | Advertisements service | Contact Us | Links
© 2008-2012 SeekIC.com Corp.All Rights Reserved.
Published:2011/4/21 1:00:00 Author:Tina | Keyword: Long-range, Infrared Ray, Remote Circuit | From:SeekIC

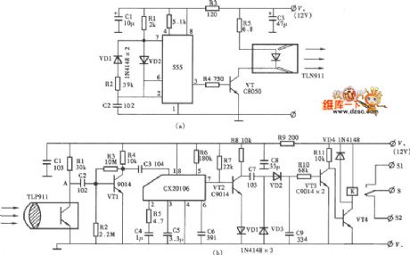
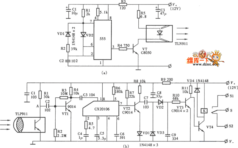
The Long-range Infrared Ray Remote Circuit is as shown:
Reprinted Url Of This Article:
http://www.seekic.com/circuit_diagram/Remote_Control_Circuit/Long_range_Infrared_Ray_Remote_Circuit.html
Print this Page | Comments | Reading(3)
Response in 12 hours
© 2008-2012 SeekIC.com Corp.All Rights Reserved.
Code: