© 2008-2012 SeekIC.com Corp.All Rights Reserved.
Published:2011/8/1 1:12:00 Author:Christina | Keyword: wireless, remote control | From:SeekIC


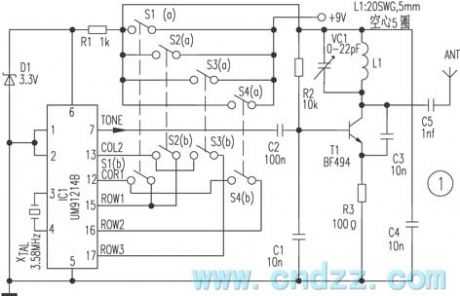
The remote control transmitter is composed of the DTMF generator and the FM transmitter circuit. Here we use one piece of UM91214B phone specific IC to produce the DTMF signal, the 3V power supply voltage is supplied by the 3V zener tube D1.
The transmitter circuit is composed of the transistor T1 and the external circuits, the tuning circuit L1 and VC1 is tuned at the 100MHz carrier frequency, the antenna uses the whip shape antenna, the length is 10-15cm, the control range is wide. The DTMF signal is sent into the base electrode of T1 through the IC1, and it is output through the antenna ANT.
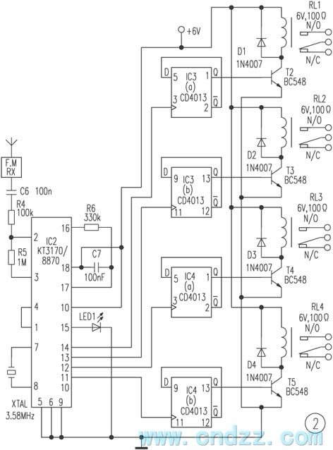
The receiving part is composed of the DTMF/BCD transform chip IC2 and a group of four trigger latch circuits IC4, IC3. The FM DTMF signal is demodulated by the receiver to change into the BCD signal. At this time the numerical code 1 is the 0001, the numerical code 4 is the 0100.
Reprinted Url Of This Article:
http://www.seekic.com/circuit_diagram/Remote_Control_Circuit/One_kind_of_wireless_remote_control_circuit.html
Print this Page | Comments | Reading(3)
Response in 12 hours
© 2008-2012 SeekIC.com Corp.All Rights Reserved.
Code: