Published:2009/6/30 1:54:00 Author:May | From:SeekIC

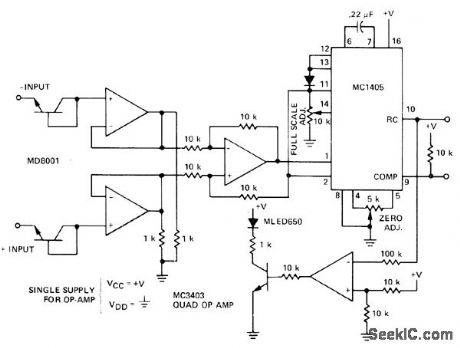
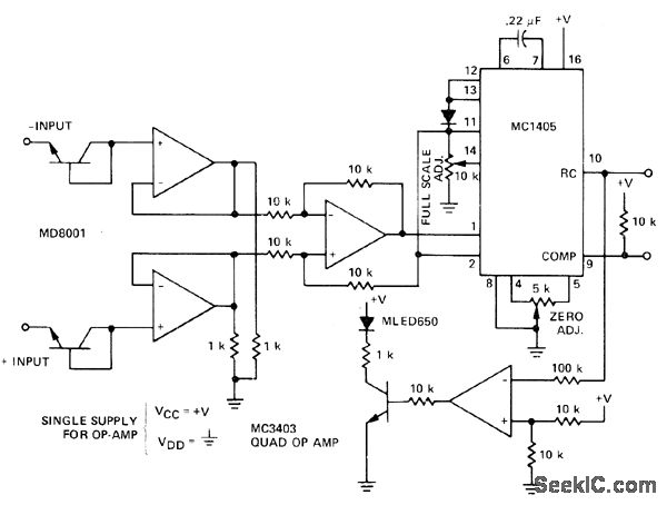
Multiplexing of large number of analog voltages from widely separated locations in large industrial control systems is simplified by transmitting two noise-immune low-frequency digital signals from each remote to central multiplexet driving display and microprocessor. Central station using MC14435 controls direction of integration in each remotestation MC1405 through ramp control output.At beginning of conversion, integrator of MC1405 integrates upward for 1000 counts of central-station clock. Integrator then ramps down while comparator remains high, with clock continuing until comparator threshold is again crossed. Counts during down ramp are latched by counter when comparator goes low, and circuits are reset for next conversion. Analog input voltage is thus transmitted to central-station MC14435 astwo digital signals.—S. Kelley, Analog Data Acquisition Network for Digital Processing Using the MC1405-MC14435 A/D System, Motorola, Phoenix, AZ, 1975, EB-58.
Reprinted Url Of This Article:
http://www.seekic.com/circuit_diagram/Remote_Control_Circuit/REMOTE_STATION.html
Print this Page | Comments | Reading(3)
Code: