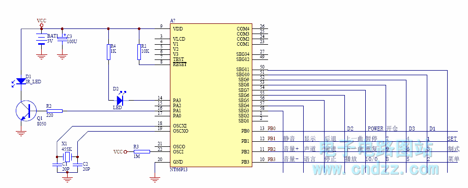
Published:2011/4/13 4:10:00 Author:Rebekka | Keyword: TV remote control circuit | From:SeekIC

Reprinted Url Of This Article:
http://www.seekic.com/circuit_diagram/Remote_Control_Circuit/TV_remote_control_circuit_33.html
Print this Page | Comments | Reading(3)
Code: