Published:2011/6/30 22:51:00 Author:qqtang | Keyword: temperature control | From:SeekIC

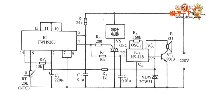
The figured circuit consists of the zero passage switch control circuit composed of TW9205 and its external elements, SCR drive system cool control circuit and sound generating circuit,etc. The figured temperature sensor RT is adopted with the backward temperature coefficient (NTC) thermistor, it is connected with the difference switch amplifier inverting input terminal (9-pin) in the TWH9205, and the forward input(13-pin) is connected with the 10-pin and 11-pin of LEV clamping pole, i.e the 13-pin is locked at a solid LEV. Adjust the value of RP1 and make TWH9205 output a low LEV in the set temperature range
Reprinted Url Of This Article:
http://www.seekic.com/circuit_diagram/Remote_Control_Circuit/The_cool_shutoff_temperature_control_circuit.html
Print this Page | Comments | Reading(3)
Code: