Published:2011/6/30 21:40:00 Author:qqtang | Keyword: temperature, limit controller | From:SeekIC

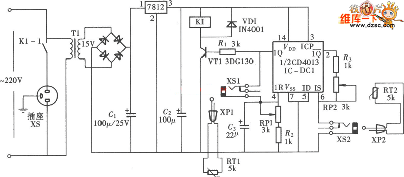
The circuit consists of one of the dual D trigger CD4013, which is simple and has the upper/lower limit temperature control function. The controlled temperature can be preset by the potentiometer, when it is over the preset temperature, the power is cut-off automatically. It can be used in heating process industrious equipment, the circuit is shown in the figure. In the circuit, the D trigger is assembled as a RS trigger, and the thermistor MF51,which is used in industrious control, is the temperature sensor.
Reprinted Url Of This Article:
http://www.seekic.com/circuit_diagram/Remote_Control_Circuit/The_temperature_upper_and_lower_limit_controller_circuit.html
Print this Page | Comments | Reading(3)
Code: