Published:2009/6/24 3:48:00 Author:Jessie | From:SeekIC

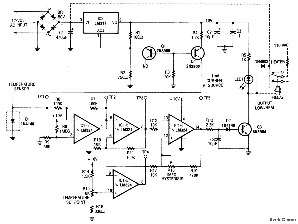
Using a 1N914 diode as a temperature sensor, this straightforward circuit has hysteresis and set-point adjustments. Usable range is about -50 to +150℃.
Reprinted Url Of This Article:
http://www.seekic.com/circuit_diagram/Sensor_Circuit/Electronic_thermostat.html
Print this Page | Comments | Reading(3)
Code: