Published:2009/6/25 21:05:00 Author:Jessie | From:SeekIC

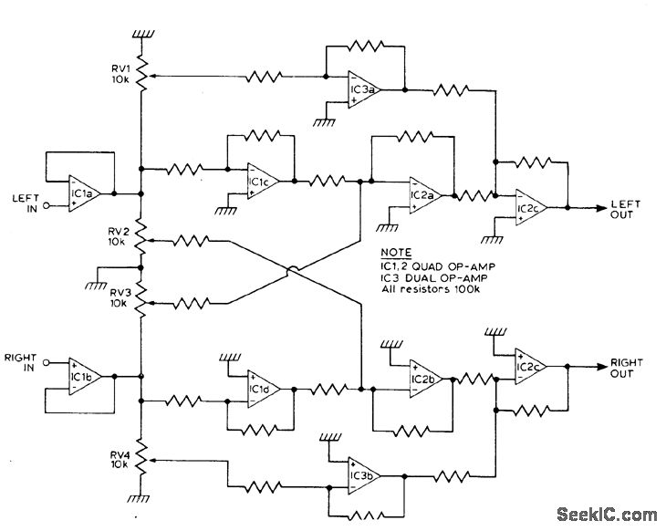
This circuit will synthesize two rear chan-nels for quadraphonic sound when fed with a stereo signal. The rear output for the left chan-nel, is a combination of the left channel input 180 out of phase, added to a proportion of the right hand channel (also out of phase). The right hand rear output is obtained in a similar way.
Reprinted Url Of This Article:
http://www.seekic.com/circuit_diagram/Sensor_Circuit/FOUR_CHANNEL_SYNTHESIZER.html
Print this Page | Comments | Reading(3)
Code: