Published:2009/6/17 2:22:00 Author:May | From:SeekIC

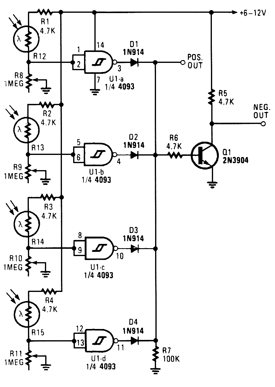
This light-dependent sensor uses LDRs to detect the presence or absence of light. As long as the light source striking the LDRs remains constant, the alarm does not sound. But when the light is interrupted, the alarm is triggered.
Reprinted Url Of This Article:
http://www.seekic.com/circuit_diagram/Sensor_Circuit/LIGHT_DEPENDENT_SENSOR_FOR_MULTIPLE_INPUTS.html
Print this Page | Comments | Reading(3)
Code: