Published:2009/6/26 1:31:00 Author:May | From:SeekIC

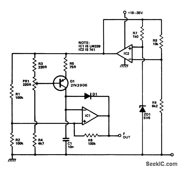
This circuit provides a linear increase of frequency of 10 Hz/℃ over 0-100 ℃ and can thus be used with logic systems, including mi-croprocessors. Temperature probes Q 1 Vb. changes 2.2 mV/℃. This transistor is incorpo-rated in a constant current source circuit. Thus, a current proportional to temperature will be available to charge C1. The circuit is powered via the temperature stable reference voltage supplied by the 741. Comparator IC1 is used as a Schmitt trigger whose output is used to dis-charge C1 via D1 To calibrate the circuit Q1 is immersed in boiling distilled water atad PR1 adjusted to give 1 kHz output. The prototype was found to be accurate to within 0.2 ℃.
Reprinted Url Of This Article:
http://www.seekic.com/circuit_diagram/Sensor_Circuit/LINEAR_TEMPERATURE_TO_FREQUENC_Y_TRANSCONDUCER.html
Print this Page | Comments | Reading(3)
Code: