Published:2009/7/8 1:38:00 Author:May | From:SeekIC

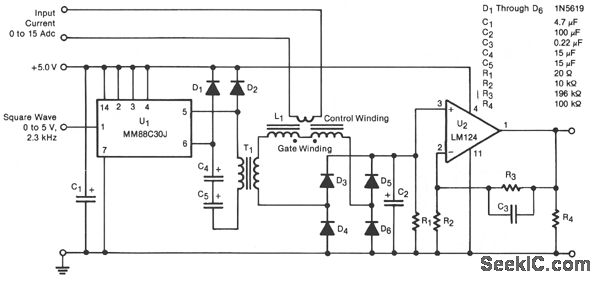
A transducer senses a direct current magnetically, providing isolation between the input and the output. The detecting-and-isolating element is a saturable reactor, in which the input current, to be measured, passes through a one-turn control coil. The transducer provides an output of 0 to 3 Vdc, an input current of 0 to 15 Adc, and consumes 22 mW at 10 Adc input.
Line driver U1 excites the saturable reactor L1 by feeding a 2.3-kHz square wave through transformer T1. The output of L1 is rectified by the bridge rectifier composed of diodes D3 through D6, then amplified by op amp U2, which has a gain of 20.
Diodes D1 and D2 commutate the reactive current fed back to the primary of T1 from L1. Without these diodes, large reactive voltage spikes on the primary would waste power and could destroy U1. Filter capacitor C1 stores the energy fed back through D1 and D2.
To minimize core losses, the core of T1 is made of an alloy of 80% nickel and 20% iron. To minimize capacitance, the primary and secondary windings are interleaved and progressively wound 350°. The primary and secondary windings consist of 408 and 660 turns, respectively, of #34 wire.
Reprinted Url Of This Article:
http://www.seekic.com/circuit_diagram/Sensor_Circuit/LOW_POWER_MAGNETIC_CURRENT_SENSOR.html
Print this Page | Comments | Reading(3)
Code: