Published:2013/8/8 20:19:00 Author:lynne | Keyword: Low Cost Door Sensor | From:SeekIC

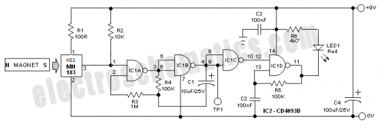
At the heart of the circuit is one Unipolar Hall effect sensor MH183 (HS1). It incorporates advanced chopper stabilization technology to provide accurate and stable magnetic switch points. The internal output transistor of MH183 will be switched on in the presence of a sufficiently strong South pole magnetic field facing the marked side of the package. Similarly, the output will be switched off in the presence of a weaker South field and remain off with “0” field. A Hall-effect sensor IC (contactless & magnetically activated) is more efficient and effective than reed, inductive or opto-electronic sensors, and is virtually immune to environmental contaminants.
Reprinted Url Of This Article:
http://www.seekic.com/circuit_diagram/Sensor_Circuit/Low_Cost_Door_Sensor.html
Print this Page | Comments | Reading(3)
Code: