Published:2009/7/10 21:35:00 Author:May | From:SeekIC

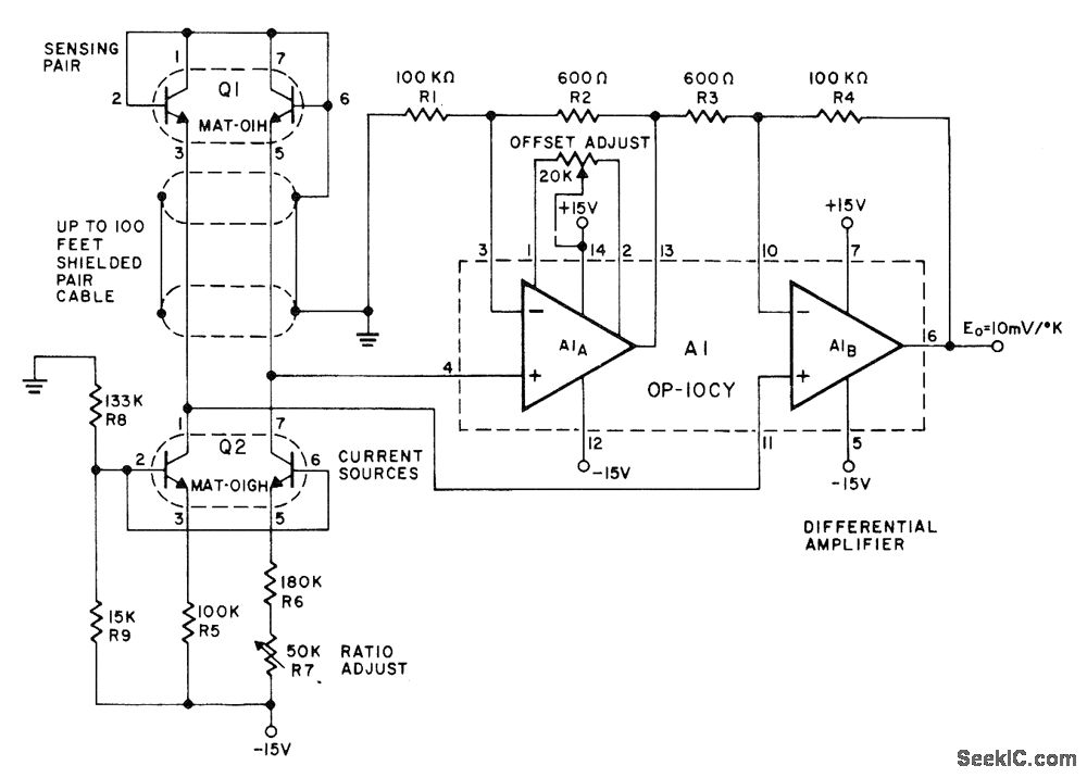
Precision Monolithics MAT-01H matched-tlansistor pair Q1 senses temperature over range of -55℃ to +125℃ with inherent linearity and long-term stability. Matched transistors Q2 (MAT-01GH) are current sources for sensing transistors. Transistol combination provides diffelential voltage output that is directly proportional to absol ute temperatu re. Amplifier using OP-10CY changes this voltage difference to single-ended signalthatcan be used for measurement orcontrol. Circuit will drive 10-V full-scale digital panel meter to give digital thermometer.-J. Simmons and D. Soderquist, Temperature Measurement Method Based on Matched Tran-sistor Pair Requires No Reference, Precision MonolithIcs, Santa Clara, CA, 1975, AN-12, p 4.
Reprinted Url Of This Article:
http://www.seekic.com/circuit_diagram/Sensor_Circuit/MATCHED_TRANSISTOB_SENSOR.html
Print this Page | Comments | Reading(3)
Code: