Published:2009/7/14 6:14:00 Author:May | From:SeekIC

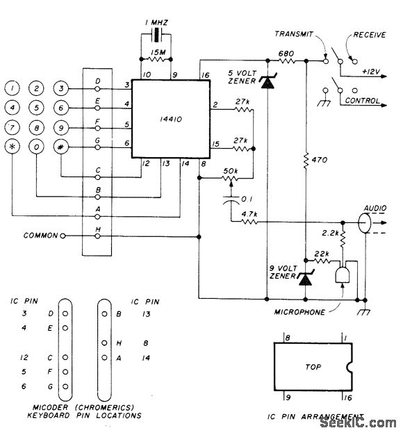
Crystal-controlled encoder using 14410 tone encoder operates from 12-V supply to provide good frequency stability along with correct balance between high and low tones. 50K level adjustment pot can be screwdriver type.-G. A. Wilson, The Micoder: Some Improvements, Ham Radio, Nov. 1978, p 42-43.
Reprinted Url Of This Article:
http://www.seekic.com/circuit_diagram/Sensor_Circuit/Other_circuit/TOUCH_TON_E_ENCODER.html
Print this Page | Comments | Reading(3)
Code: