Published:2009/6/19 1:46:00 Author:May | From:SeekIC

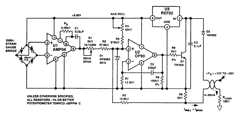
In this loop-powered strain-gage sensor application, a 50-mV full-scale(FS)bridge output is amplified and calibrated for a 4-20-mA transmitter output. Power is fumished by the remote loop sup-ply of 12 to 36 V.
Reprinted Url Of This Article:
http://www.seekic.com/circuit_diagram/Sensor_Circuit/STRAIN_GAGE_SENSOR.html
Print this Page | Comments | Reading(3)
Code: