Published:2011/7/20 20:08:00 Author:Ecco | Keyword: Sensor detector | From:SeekIC


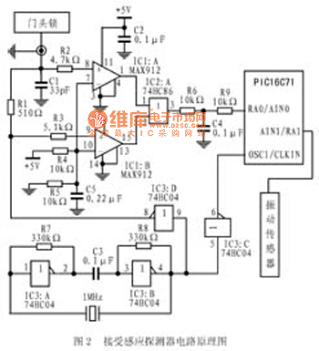
Figure 1 shows the the proximity sensor detector circuit temperature compensation which is composed of MAX912. In the circuit, the door lock (or 200cm2 Bonded Copper) is used as a capacitor plate composed of a sensing surface. When the body is approached the other plate, the capacitance value will increase with the closing of the body (range between 2pF to 5pF). When the body is 20cm far away from the door lock, it can generate approximately 2pF capacitance. The 74HC04 and crystal oscillator will generate 1MHz square wave signal, which is all the way sent to the microcontroller PIC16C71 as the oscillation signal; another way is sent to the proximity sensor detector circuit.
Reprinted Url Of This Article:
http://www.seekic.com/circuit_diagram/Sensor_Circuit/Sensor_detector_circuit_diagram.html
Print this Page | Comments | Reading(3)
Code: