Published:2009/6/29 21:13:00 Author:May | From:SeekIC

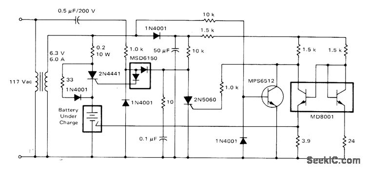
Circuit is suitable only for special nickel-cadmium batteries in which third electrode has been incorporated for use as end-of-charge indicator. Voltage change atthird electrode is sufficient to provide reliable shutoff signal for charger under all conditions of temperature and cell variations.-D. A. Zinder, Fast Charging Systems for Ni-Cd Batteries, Motorola, Phoenix, AZ, 1974, AN-447, p 7.
Reprinted Url Of This Article:
http://www.seekic.com/circuit_diagram/Sensor_Circuit/THIRD_ELECTRODE_SENSES_FULL_CHARGE.html
Print this Page | Comments | Reading(3)
Code: