Published:2009/6/24 21:34:00 Author:May | From:SeekIC

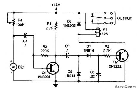
A 100-kΩ potentiometer, R4, sets the cur-rent fed to the Sonalert sounder. The poten-tiometer is adjusted to a point where the sounder just begins to make an audible sound. A single-transistor audio amplifier (Q1) is coupled to the positive side of the sounder and its output is fed to a voltage-doubler circuit. The doubler's dc out-put drives the base of Q2, which, in turn, oper-ates the relay (K1). As long as the Sonalert is producing a sound, the relay stays energized.When a solid object is moved in close prox-imity to the front of the sounder, the Q of the piezo element is lowered and the Sonalert's inter-nal circuit ceases to operate; as a result, the relay drops out. By carefully adjusting R4, the circuit can be made quite sensitive.
Reprinted Url Of This Article:
http://www.seekic.com/circuit_diagram/Sensor_Circuit/ULTRASONIC_PROXIMITY_SENSOR.html
Print this Page | Comments | Reading(3)
Code: