Published:2014/4/29 20:56:00 Author:lynne | Keyword: 0.001Hz sinusoidal oscillator, F002 | From:SeekIC

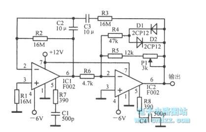
0.001Hz sinusoidal oscillator circuit as shown:
Reprinted Url Of This Article:
http://www.seekic.com/circuit_diagram/Signal_Processing/0001Hz_sinusoidal_oscillator.html
Print this Page | Comments | Reading(3)
Code: