Published:2009/7/22 1:41:00 Author:Jessie | From:SeekIC

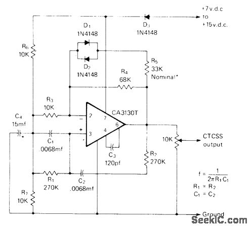
Stable Wien-bridge oscillator provides continuous-tone-coded subaudible squelch (CTCSS) for amateur FM repeater system to protect input from interference on commonly shared channels and add security to input frequency. Tone can be heard in background but does not become irritating. Use film resistors for R1 and R2. C1 and C2 should be polystyrene, polycarbonate, Teflon, or silver mica. Select R5 to give 8-10 V P-P sine wave when operating from 12-V supply. R1 and R2 may be varied slightly to adjust frequency.-D. Dauben, Miniature Solid State Tone Encoders to Replace Reeds, CQ, Dce. 1975, p 42-45 and 76.
Reprinted Url Of This Article:
http://www.seekic.com/circuit_diagram/Signal_Processing/100_Hz_CTCSS_OSCILLATOR.html
Print this Page | Comments | Reading(3)
Code: