Published:2009/7/24 3:38:00 Author:Jessie | From:SeekIC

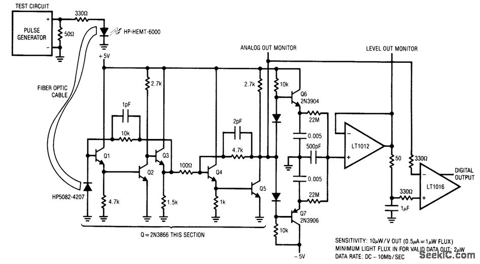
Fig. 14-10 This circuit accurately conditions a wide range of light-signal inputs at data rates up to 10 MHz. The circuit has both analog and digital outputs, as well as an analog output to monitor the detector. The digital output features an adaptive threshold trigger, which accommodates varying signal intensities (because of component aging, etc.). A test circuit is also included on Fig. 14-10. No calibration is required, Linear Technology Linear Applications Handbook 1990, p AN13-23.
Reprinted Url Of This Article:
http://www.seekic.com/circuit_diagram/Signal_Processing/10_MHz_fiberoptic_receiver_signal_conditioner.html
Print this Page | Comments | Reading(3)
Code: