Published:2009/7/16 4:51:00 Author:Jessie | From:SeekIC

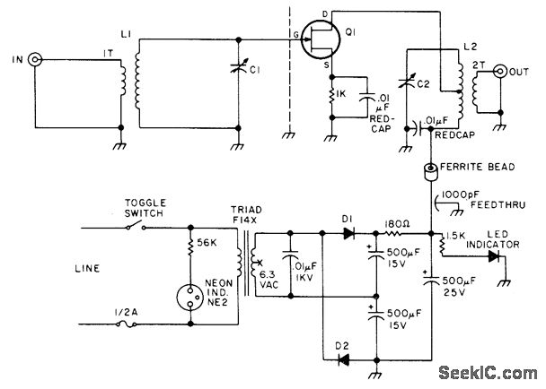
Simple self-powered preselector using FET improves overall noise figure of shortwave receiver along with sensitivity in 14-30 MHz portion of HF band. Also helps reduce cross-modulation from strong out-of-band shortwave broadcast stations. C1 and C2 are 50-500 pF Miller 160B. L1 is 10 turns No. 22 on 750-10 Micrometals core with 1-turn link. L2 is 10 turns No. 22 with center tap and 2-turn link on 750-10 core, Q1 is MPF102, HEP-802, or HEP-F0015. D1 and D2 are 1N4002 or HEP-R0051.-H. Olson, The S38 Is Not Dead!, 73 Magazine, Nov. 1976, p 88-89.
Reprinted Url Of This Article:
http://www.seekic.com/circuit_diagram/Signal_Processing/14_30_MHz_PRESELECTOR.html
Print this Page | Comments | Reading(3)
Code: