Published:2012/11/11 20:07:00 Author:muriel | Keyword: 1W , portable , PLL, transmitter | From:SeekIC

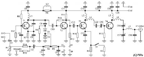
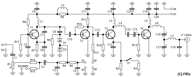
This small FM transmitter includes a limiter, a microphone amplifier and a PLL digital tuning. All the parts are placed on one circuit board. The RF power is switchable between 1W and 0,2W. The schematic diagram is divided into three parts: RF part (numbered from 1), PLL (numbered from 30) and audio part (numbered from 50).
Reprinted Url Of This Article:
http://www.seekic.com/circuit_diagram/Signal_Processing/1W_portable_PLL_transmitter.html
Print this Page | Comments | Reading(3)
Code: