Published:2009/7/16 4:59:00 Author:Jessie | From:SeekIC

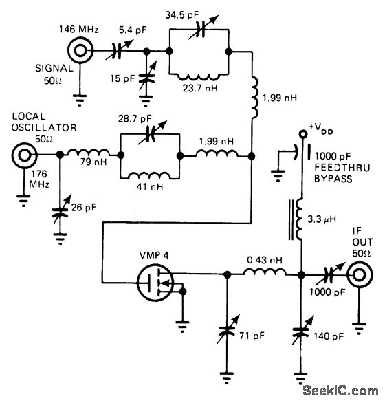
Single-ended circuit for amateur band can deliver 0.5 W of power to IF amplifier while providing conversion gain of 18 dB and compression level of 10 dBm. Noise figure is 5.2 dB. Traps in both signal and noise feeds to Siliconix VMP-4 power transistor prevent radiation of unwanted signals. - E. Oxner, Will VMOS Power Transistors Replace Bipolars in HF Systems ? , EDN Magazine, June 20, 1977, p 71-75.
Reprinted Url Of This Article:
http://www.seekic.com/circuit_diagram/Signal_Processing/2_METER_VMOS_ADDITIVE_MIXER.html
Print this Page | Comments | Reading(3)
Code: