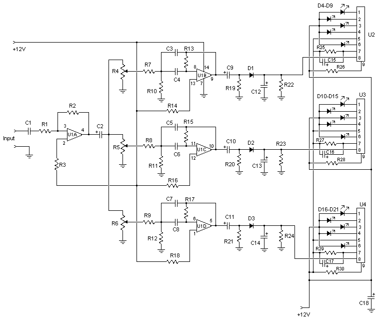
Published:2012/12/10 0:49:00 Author:muriel | Keyword: 3 Channel, Spectrum Analyzers | From:SeekIC

Reprinted Url Of This Article:
http://www.seekic.com/circuit_diagram/Signal_Processing/3_Channel_Spectrum_Analyzers.html
Print this Page | Comments | Reading(3)
Code: