Published:2009/7/16 4:30:00 Author:Jessie | From:SeekIC

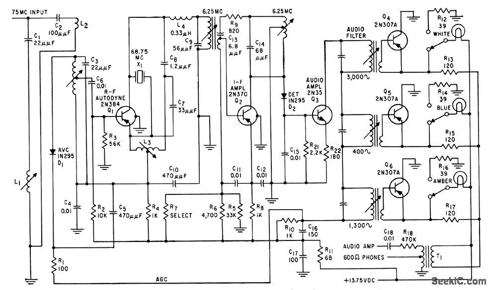
Gives audio output as well as colored-light presentation in aircraft. Superheterodyne provides immunity to spurious activation of lamps by tv stations.-F. P. Smith, Transistorized Receiver for Marker Beacon Use, Electronics, 37:46, p 76-78.
Reprinted Url Of This Article:
http://www.seekic.com/circuit_diagram/Signal_Processing/3_LIGHT_SUPERHET_MARKER_BEACON.html
Print this Page | Comments | Reading(3)
Code: