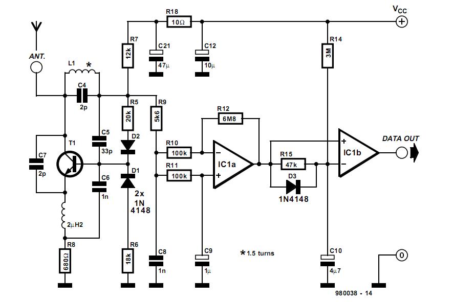
Published:2013/7/11 22:35:00 Author:muriel | Keyword: 434MHz , short-range communications | From:SeekIC

Reprinted Url Of This Article:
http://www.seekic.com/circuit_diagram/Signal_Processing/434MHz_short_range_communications_2.html
Print this Page | Comments | Reading(3)
Code: